赓续红色血脉 培育时代新人:辽宁轨道交通职业学院开展“中国共产党人的精神谱系”系列学习教育活动
中国共产党人的精神谱系是中华民族宝贵的精神财富,是新时代立德树人的鲜活教材。辽宁轨道交通职业学院紧紧围绕为党育人、为国育才使命,将精神谱系宣传教育深度融入校园文化、课堂教学与实践育人各环节,构建起“文化展示+宣讲阐释+课堂浸润”的三维一体工作格局,有效引导师生筑牢信仰之基、补足精神之钙。
一、筑实文化阵地:打造“立德树人文化长廊”
学校立足环境育人理念,推进思政育人基地建设,挖掘育人资源,建设特色校园文化,精心规划建设完成“立德树人文化长廊”。文化长廊以“中国精神——中国共产党人的精神谱系”为核心主题,系统展示井冈山精神、长征精神、抗战精神等45种精神内涵。文化长廊贯穿图书馆东西两侧连廊,全长近200米,布局71块高清展板,形成“起于精神之源、延展时代新篇”的叙事脉络。内容按新民主主义革命时期、社会主义革命和建设时期、改革开放和社会主义现代化建设新时期、中国特色社会主义新时代四大历史阶段分类布局,每块展板图文并茂呈现精神的核心要义、历史背景与当代价值;除常规展示外,设置二维码延伸阅读区,师生扫描二维码即可观看相关纪录片,形成线上线下互动展示;通过动线规划,营造庄重肃穆的沉浸式体验,使师生在漫步中自然接受精神洗礼。

二、激活宣讲力量:构建“师生同频共振”机制
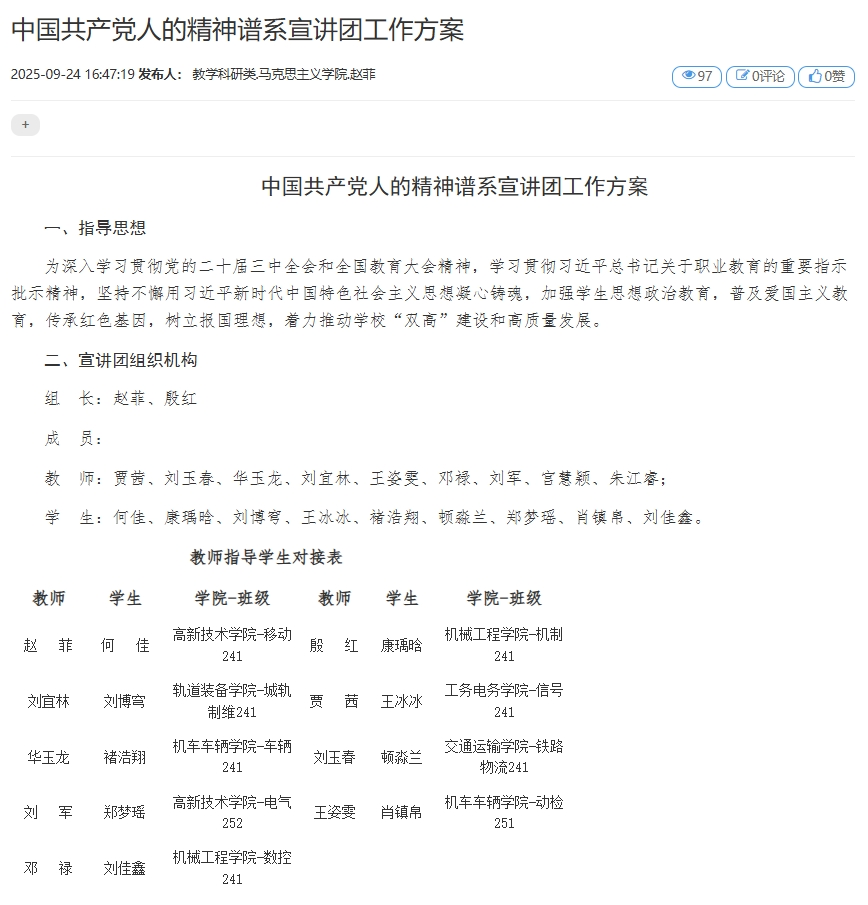
为深化精神谱系的认知认同,学校制定《中国共产党人的精神谱系宣讲团工作方案》,组建师生宣讲团,形成“书记领讲+教师主讲+学生齐讲”的三级宣讲体系。

10月23日,学校党委书记张生芳为学生讲授“纪念抗战胜利 坚定民族信念”主题形势与政策课,深刻解读了以“天下兴亡、匹夫有责的爱国情怀,视死如归、宁死不屈的民族气节,不畏强暴、血战到底的英雄气概,百折不挠、坚忍不拔的必胜信念”为核心的伟大抗战精神。

10月15日起至今,师生宣讲团成员依托“轨道交通大讲堂”和思政沙龙活动,共计完成11场“中国共产党人的精神谱系”专题宣讲、12场基层宣讲,收听学生累计覆盖超2500人次。精神谱系宣讲活动让伟大建党精神及其谱系中的各个精神坐标在同学们心中深深扎根,有效引导广大学生坚定了理想信念,汲取了奋进力量。


11月28日,学校组织同学们观看2025年全国高校“中国共产党人精神谱系”辽宁省示范宣讲直播。通过宣讲,同学们对中国共产党人精神谱系的时代价值和实践要求有了更直观、更深刻、更全面的理解。纷纷表示在今后的学习与工作中,将以先进典型为标杆,坚定理想信念、厚植家国情怀、锤炼过硬本领、勇担时代重任,努力成长为让党放心、爱国奉献、担当民族复兴大任的时代新人。
三、融通课堂教学:创新“行走的思政课”模式
将精神谱系教育有机嵌入思政课程与课程思政,构建“大思政课”育人格局,创新“行走的思政课”模式。
思政教师带领学生在立德树人文化长廊现场授课,让立德树人文化长廊成为最生动的思政讲堂。同时依托“九▪一八”历史博物馆、抗美援朝烈士陵园、沈阳铁路陈列馆、沈飞航空博览园、沈阳劳模纪念馆等沈阳红色文化场馆,开展现场教学、参观学习和志愿服务等社会实践,不仅要“观看”历史,更要“对话”历史;不仅要“学习”精神,更要“激活”精神,沉浸式讲授“中国共产党人的精神谱系”,让红色基因在身临其境的感悟中融入血脉、赓续传承,真正实现“精神引领行动”。


通过系统性、立体化、沉浸式的宣传教育,辽宁轨道交通职业学院让中国共产党人的精神谱系从历史走进现实、从书本融入血脉。下一阶段,学校将持续深化“精神谱系+职业教育”融合研究,为培养具有高素质技术技能人才注入磅礴精神动力。