“四阶递进·五径贯通”一体化育人体系的构建与实践
一、案例背景
立德树人是高校的根本任务。医学教育,作为关乎人民生命健康的专业领域,其人才培养不仅要传授精湛医术,更需培育“生命至上、仁心仁术”的职业信仰与担当精神。然而,湖北民族大学医学部在实践过程中发现,传统育人模式面临着三大现实困境:价值引领与专业教学相互脱节,难以深度融合;育人环节呈现“碎片化”状态,缺乏贯穿人才培养全周期的系统性规划;育人力量存在“协同壁垒”,学校、医院、家庭、社会未能形成有效合力。 这些结构性困境制约了新时代卓越医学人才培养质量的提升,亟需一套系统化、一体化、可操作的解决方案。
二、案例分析
为应对上述困境,医学部对问题成因进行了系统解析,并确立了体系化重构的方案。
(一)问题根源剖析
1.价值引领“悬浮化”
思政教育多停留于理论灌输层面,未能与医学专业的临床场景、职业特性及学生情感共鸣点深度融合,导致价值理念难以内化于心、外化于行。
2.育人过程“段块化”
各培养阶段目标定位不够明晰、衔接不够紧密,育人活动缺乏内在逻辑关联性,未能构建逐级深化、环环相扣的成长体系,制约了育人效果的累积与升华。
3.育人资源“分散化”
学校、医院、家庭、社会等育人主体间尚未建立稳定高效的协同机制,资源整合程度不足,信息壁垒较为突出,限制了育人合力的最大化发挥。
(二)解决路径确立
基于此,医学部明确必须从“体系化建构”与“机制化保障”双向发力。核心思路在于通过顶层设计的系统重构,融合“四阶递进”的纵向时序逻辑与“三维四环五路径”的横向方法矩阵,构建目标协同、路径清晰、机制健全的一体化育人体系。该体系旨在实现“三个转变”:从“简单叠加”到“有机融合”的转变,使思政之“盐”融入专业之“汤”;从“松散活动”到“系统旅程”的转变,构建贯穿大学全过程的成长阶梯;从“单一主体”到“多元协同”的转变,形成开放共育的良好生态。
三、解决措施
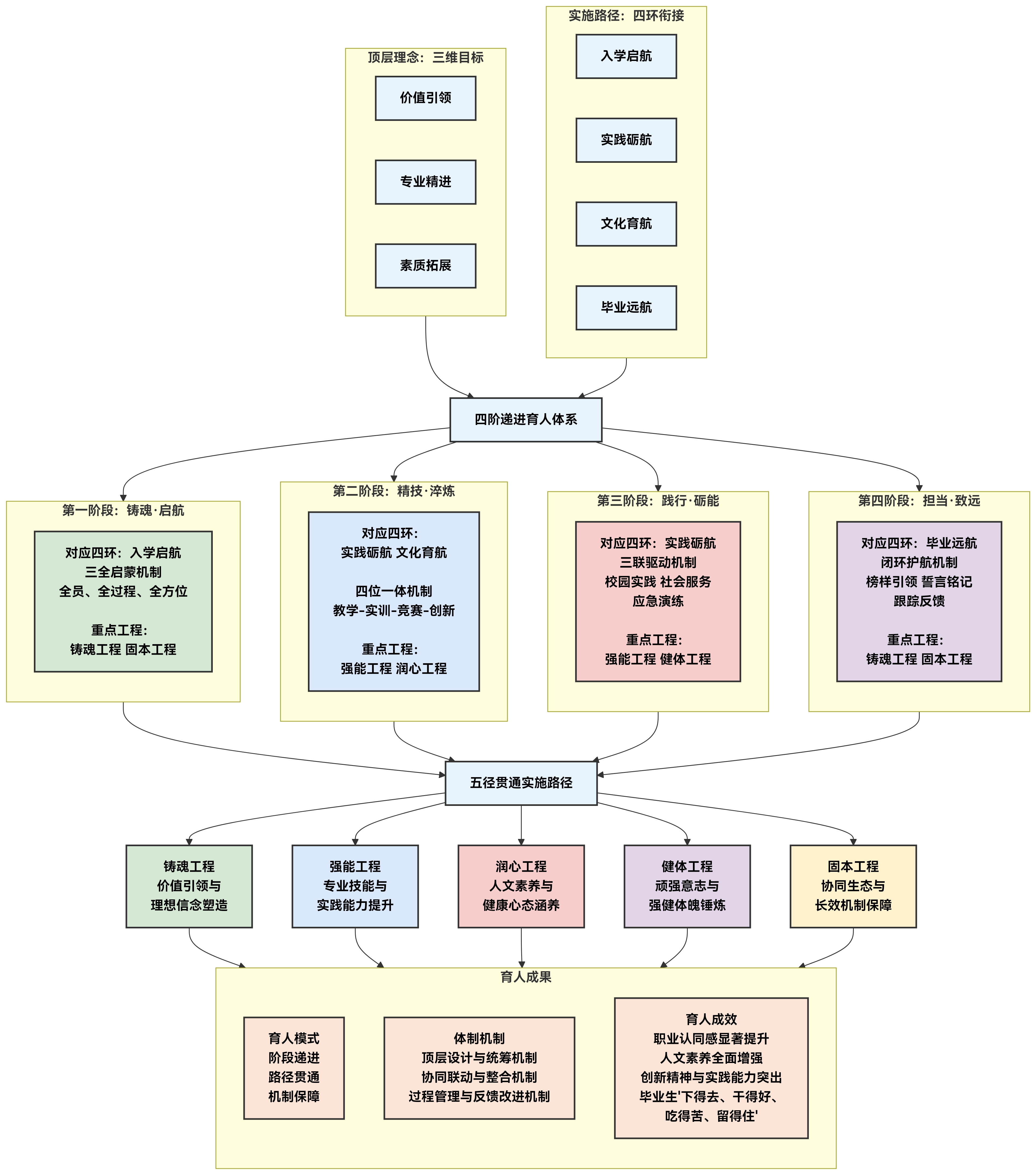
医学部构建并实施了以“价值引领、专业精进、素质拓展”为三维目标,以“入学启航、实践砺航、文化育航、毕业远航”为四环衔接,将“铸魂、强能、润心、健体、固本”五大工程作为核心路径,有机嵌入“铸魂·启航、精技·淬炼、践行·砺能、担当·致远”四个递进阶段之中,最终形成“四阶递进·五径贯通”一体化育人体系。其中,“铸魂工程”聚焦价值引领与理想信念塑造,“强能工程”侧重专业技能与实践能力提升,“润心工程”涵养人文素养与健康心态,“健体工程”锤炼顽强意志与强健体魄,“固本工程”优化协同生态与长效机制保障。

“四阶递进·五径贯通”一体化育人体系
(一)铸魂·启航阶段:健全“三全启蒙”机制,筑牢职业信念根基
本阶段对应“入学启航”环节,核心目标在于引导新生完成从“高中生”到“医学生”的角色与使命转变。在机制方面,着力健全“三全启蒙”机制(全员、全过程、全方位)。在路径与活动载体方面,以“铸魂工程”为引领,以“固本工程”为保障。通过“开学典礼三部曲”(正衣冠、授白大褂、宣医誓)以及庄重的“红十字志愿者宣誓”等仪式,将抽象医德转化为具象的职业启蒙礼。同步举办“医学生职业规划大赛”,引导学生树立远大理想。同时,启动家校社协同模块,借助校史馆沉浸式学习、优秀校友成长历程分享、新生家长座谈会等方式,构建“校院协同、家校联动、校友引领”的育人共同体,多维度夯实学生的职业理想与价值根基。
(二)精技·淬炼阶段:完善“四位一体”机制,促进术道深度融合
进入“精技·淬炼”阶段,重心转向“实践砺航”与“文化育航”的深度融合,旨在破解技能训练与人文素养培育脱节的难题。此阶段的核心机制是“教学-实训-竞赛-创新”四位一体的能力培养机制。在路径与活动载体方面,“强能工程”与“润心工程”双轮驱动。“强能工程”系统搭建“一专业一品牌”赛事体系,全面覆盖各专业核心能力点,如“人体解剖标本解说大赛”“护士礼仪暨护理技能操作大赛”“康复治疗学专业技能大赛”“医学影像技术专业大学生实践技能大赛”“医学虚拟仿真实验技能大赛”“‘仲景杯’药膳烹饪大赛”“中医药标本制作大赛”“健康科普大赛”等,营造严谨求精、比学赶超的专业氛围。同时,“叙事医学征文与演讲比赛”引导学生关注疾病背后的故事,涵养共情能力。“润心工程”致力于构建“教育教学、实践活动、咨询服务、预防干预”四位一体的心理健康协同工作机制与医学人文涵育体系。一方面,系统构建“国旗下的民大青春”“医德微仪式”(如实验课前向大体老师默哀仪式),并将《赫尔辛基宣言》诵读、医学伦理微团课常态化,在细微之处渗透对生命的敬畏。另一方面,以“5.25大学生心理健康教育宣传月”为契机,常态化开展心理短剧大赛、朋辈心理互助活动、“挥洒色彩,奔跑不息”彩色跑等品牌心育活动,并积极构建心理关怀服务平台,全面培育学生积极心态、情绪管理与压力应对能力,实现人文素养与健康人格的同步提升。
(三)践行·砺能阶段:构建“三联驱动”机制,淬炼仁心担当本色
“践行·砺能”阶段是学生由理论迈向实践的关键环节,旨在锤炼其实践能力与奉献精神。本阶段实施“校园实践、社会服务、应急演练”三联驱动的实战赋能机制。在路径与活动载体方面,“强能工程”与“健体工程”同步推进,并融入“文化育航”的内涵。在校内,通过“急救知识操作大赛”“应急救援负重越野比赛”等,提升医学生应急反应与团队协作能力。走出校园,组织学生开展健康科普大赛、暑期社会实践——社区健康宣教、社区慢病咨询与管理及陪诊志愿者服务。医学生与社区群众体育活动联谊赛则巧妙地将“健体工程”融入社会。此外,开展野外采药与中医药标本制作大赛及健康议题的社会调查大赛,引导学生深入了解国情社情民情,在服务奉献中深化“医学为民”的使命担当。
(四)担当·致远阶段:优化“闭环护航”机制,引领青春奉献航向
在“毕业远航”阶段,着力强化毕业生的使命担当与家国情怀,将“博学、博爱、立人、达人”的校训精神与“健康所系,性命相托”的职业信仰深度融合,建立育人成效反馈闭环。此阶段依托“榜样引领-誓言铭记-跟踪反馈”闭环式护航机制。在路径与活动载体上,进一步强化“铸魂工程”,邀请南极科考、援外医疗、奋战基层一线的杰出校友分享奋斗历程,举办庄重的“医德传承”仪式与集体宣誓活动,重温初心,强化终身职业追求。面向未来职业生涯,举办“医学生求职大赛”,并依托“‘大健康’议题的创新创业大赛”,激发学生的时代担当与创新活力。同时,完善“固本工程”的跟踪反馈机制,建立毕业生质量调查制度,以毕业生“下得去、干得好、吃得苦、留得住”的岗位表现为核心评价指标,利用反馈信息持续优化前端培养全过程,形成从“招生培养”到“就业反馈”再到“培养优化”的良性循环。
四、经验与成效
医学部构建的“阶段递进、路径贯通、机制保障”一体化育人模式,纵向以“铸魂・启航、精技・淬炼、践行・砺能、担当・致远”四阶为轴,明确了从新生入学到毕业远航的全周期育人时序与核心重点;横向以“铸魂、强能、润心、健体、固本”五大工程为径,提供了覆盖价值引领、专业提升、素养培育、体魄锤炼与生态保障的全方位方法论支撑;中间以“入学启航、实践砺航、文化育航、毕业远航”四环为桥,实现了各培养阶段的无缝衔接与逻辑贯通;最终以“价值引领、专业精进、素质拓展”三维为目标,锚定了卓越医学人才的培养方向。整个模式形成“横向到边、纵向到底”的网格化、精细化育人布局,并通过“前置启蒙—过程浸润—实践淬炼—跟踪反馈”的闭环管理机制,实现了育人过程的精准把控与培养质量的持续优化,为体系的长效运转与动态适配提供了坚实保障。
(一)凝练的育人模式
湖北民族大学医学部系统构建了“阶段递进、路径贯通、机制保障”的一体化育人模式。该模式以“四阶”明确育人时序与重点,“五大工程”提供方法论和资源支撑,“四环”确保环节无缝对接,“三维”锚定最终目标,实现了育人工作的网格化、精细化布局,覆盖横向和纵向维度。同时,采用“前置启蒙-过程浸润-实践淬炼-跟踪反馈”的闭环管理,实现了育人过程的精准监控与质量持续改进,保障了体系的长期活力与适应性。
(二)完善的育人体制机制
1.五大工程定位精准,品牌赛事赋能专业成长。“铸魂、强能、润心、健体、固本”五大工程功能明晰、协同发力,尤其“强能工程”打造的“一专业一品牌”赛事体系,全面覆盖各专业核心能力要点,既营造了比学赶超、严谨求精的专业氛围,又成为锤炼学生专业技能、检验学习成效的核心平台,育人导向鲜明且成效显著。
2.润心工程载体多元,实现人文素养与心理健康协同培育。“润心工程”创新性地融合医学人文教育与心理健康教育,构建了“教育教学、实践活动、咨询服务、预防干预”四位一体的协同体系。以心理短剧大赛、朋辈互助、彩色跑等品牌活动舒缓心理压力,搭配专业化心理关怀服务平台,形成全方位、浸润式的身心健康支持体系,特色鲜明且贴近学生需求。
3.医学特色贯穿始终,达成“润物无声”的育人实效。所有育人载体与活动设计均紧扣医学教育核心属性,深度融合医学人文内涵、临床实践要求与社会健康需求。彰显了浓厚的医学专业底色,既具强专业性,又富强感染力,让价值引领与素养培育在潜移默化中融入学生成长全过程。
下一步,湖北民族大学医学部将持续深化一体化育人体系的内涵建设,完善长效机制,致力于为健康中国建设和民族地区医疗卫生事业培养更多德才兼备、仁心仁术的卓越医学人才。
